发布时间:2026-01-15 08:07:35
点击次数: 
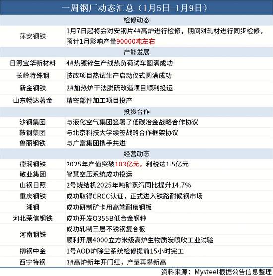
我的钢铁网:据Mysteel不完全统计,本周(1月5日-1月9日)1家钢厂发布检修信息,具体如下:

往期回顾
BREAK AWAY

钢坯跌10元,高成本托底,钢价或涨跌有限

铁水产量环比增加,短期铁矿石价格或高位震荡

2026年国内热轧板卷价格中心或上移,振幅较大

小编推荐
➤推荐服务:
聚焦钢铁行业,提供全国各地钢材、废钢、煤焦、铁矿石等现货贸易价格、实时行业快讯、钢厂调价信息、市场热点解读及研究报告。
▼速速扫码领取30天会员试用▼
➤推荐关注
公众号回复【福利】获取粉丝专享福利
公众号回复【钢价】所有钢市价格短信免费订


点击「阅读原文」 免费领取30天会员 !!
声明:本文系转载自互联网,请读者仅作参考,并自行核实相关内容。若对该稿件内容有任何疑问或质疑,请立即与铁甲网联系,本网将迅速给您回应并做处理,再次感谢您的阅读与关注。